- 2026年の世界経済リスク(トランプ関税の影響継続、中国減速、ウクライナ停戦交渉、中東・台湾情勢)
- 日本経済の現実(人口減少の加速、金利上昇の継続、株価見通し)
- NISA・投資を続けるべきかの判断基準(2025年の教訓、暴落時の心構え、現金比率の考え方)
- 転職・キャリアの判断基準(関税影響下のリスク、守りvs攻め、副業による保険)
- 2026年行動チェックリスト(お金・キャリアの両面から)
当ページにはアフィリエイト広告(A8.net 経由のサイバー大学プロモーション)が含まれます。記事内で示す世界経済・キャリア判断・出典付きデータは広告の有無にかかわらず公正に記載しています。
導入: 2026年、2025年の教訓を活かせるか
2026年を迎えるにあたり、こうした声を多く聞く。
結論から言う。2025年の経験を活かせるかどうかが、2026年の明暗を分ける。
2025年は、トランプ関税の発動、日銀の利上げ継続、ウクライナ情勢の膠着など、多くの「予想されていたリスク」が現実化した年だった。そして2026年も、これらのリスクは継続している。
2026年の主要リスク一覧
| リスク要因 | 概要 | 日本への影響 |
|---|---|---|
| トランプ関税の継続 | 日本製品への15%関税が継続、追加関税リスク | 輸出減、企業業績への圧力 |
| 中国経済減速 | GDP成長率4.0〜4.5%へ鈍化 | インバウンド需要低迷、サプライチェーンリスク |
| ウクライナ停戦交渉 | 停戦合意の可能性も「武力による現状変更」容認リスク | エネルギー価格、安全保障環境 |
| 中東緊張継続 | イスラエル・ハマス長期化、イランとの対立 | 原油価格上昇リスク |
| 台湾有事リスク | 中国の統一圧力継続 | 半導体供給、地理的リスク |
| 日銀の利上げ継続 | 政策金利0.75%→1.0%へ | 住宅ローン負担増、企業倒産増 |
| 人口減少加速 | 年間約60万人減少ペース | 労働力不足、社会保障負担増 |
出典: 各種最新レポートより(詳細は本文中に記載)
「日経平均は5万5千円に行く」「賃上げで景気回復」——こうした楽観論も目にするだろう。確かに、そうなる可能性もある。
しかし、最悪のシナリオを想定せずに行動するのは危険だ。
この記事では、2026年の世界情勢と日本経済を「楽観禁物」のスタンスで解説し、投資・キャリアの判断基準を示す。不確実な時代を生き抜くための「サバイバルガイド」として活用してほしい。
第1章: 世界経済の現状と見通し
まず、日本経済に大きな影響を与える世界情勢を整理する。
1-1. アメリカ: トランプ関税の影響本格化
2025年、トランプ政権は予告通り関税政策を実行に移した。日本への影響を振り返り、2026年の見通しを整理する。
2025年に発動された関税
2025年8月、日本製品への15%関税が正式に発動された。当初は自動車に25%関税が課されていたが、日米交渉の結果、基本税率2.5%に15%を上乗せする形で合計15%に軽減された。
日本経済への実際の影響
| 指標 | 影響 |
|---|---|
| 対米自動車輸出金額 | 26.6%減少(5〜7月平均) |
| 輸出単価 | 25.6%低下 |
| GDP成長率への影響 | 0.4ポイント下押し |
| 企業倒産件数 | 約264件上振れ見込み |
出典: 大和総研 トランプ関税による悪影響、帝国データバンク
日本の自動車メーカーは、関税分を輸出価格の引き下げで吸収し、輸出数量を維持する戦略を取った。しかし、これは利益率の低下を意味する。
2026年の見通し
伊藤忠総研によると、2026年度には関税の影響が一巡し、輸出や設備投資が再拡大する見通し。ただし、追加関税のリスクは常に存在する。
出典: 伊藤忠総研 日本経済見通し
リセッション懸念は後退
2025年4月の関税発表直後、米国の景気後退確率は40%まで上昇したが、その後33%まで低下。2026年は景気後退を回避し、緩やかに持ち直す見通しが優勢だ。
| 指標 | 2025年 | 2026年予測 |
|---|---|---|
| 米国GDP成長率 | 減速基調 | 緩やかに持ち直し |
| リセッション確率 | 33%程度 | 低下傾向 |
| インフレ率(PCE) | 3.2%程度 | 徐々に鈍化(2%超継続) |
1-2. 中国: 成長減速の継続
中国経済は、不動産不況と消費低迷を背景に、成長減速が続いている。
GDP成長率の見通し
| 機関 | 2025年予測 | 2026年予測 |
|---|---|---|
| OECD | 5.0% | 4.4% |
| みずほリサーチ | 4.9% | 4.1% |
| 大和総研 | 4.9% | 4.4% |
| 日経エコノミスト調査 | — | 4.5% |
出典: JETRO OECD経済見通し、大和総研 中国経済見通し
減速の主因
- 不動産市況の低迷継続: 恒大集団問題以降、回復の兆しなし
- 消費の不振: 耐久消費財補助金の反動減
- 米国関税の影響: 輸出環境の悪化
日本への影響
- インバウンド需要: 中国人観光客の回復鈍化
- サプライチェーン: 中国依存の製造業は供給リスク継続
- 日中関係: 経済・政治両面で緊張継続
1-3. 欧州: 回復の兆しも不透明さ残る
欧州経済は、2026年にかけて緩やかな回復が見込まれる。
欧州経済の見通し
OECDは、欧州について以下のように予測している。
- 2026年にかけて緩やかに回復
- ただしトランプ関税の影響で製造業は不振
- ドイツ経済の回復が鍵
出典: JETRO OECD経済見通し
1-4. ウクライナ: 停戦交渉の行方
2022年に始まったロシアによるウクライナ侵攻は、4年目に突入している。
2025年12月時点の状況
ゼレンスキー大統領は、米国側とまとめた20項目の和平案を公表。ウクライナ軍が一部地域から撤退する用意があることを示した。
出典: NHK ゼレンスキー大統領和平案
停戦の見通し
| シナリオ | 可能性 | 影響 |
|---|---|---|
| 2026年前半に停戦合意 | 中程度 | エネルギー価格安定、リスクオン |
| 交渉長期化 | 高い | 現状維持、不透明感継続 |
| 戦闘激化 | 低い | エネルギー価格上昇、リスクオフ |
「武力による現状変更」容認リスク
ロシアが占領地域を維持したまま停戦となった場合、「武力で領土を奪っても許される」という前例を作ることになる。これは台湾情勢にも影響を与える。
1-5. 中東: 緊張継続
2023年10月に始まったイスラエルとハマスの衝突は、2026年に入っても沈静化の兆しがない。
原油価格・サプライチェーンリスク
- 原油価格の高止まり: 日本のエネルギーコスト増
- サプライチェーンの混乱: 紅海航路への影響継続
- 物価上昇圧力: コストプッシュ型インフレ
1-6. 台湾: リスクは継続
台湾情勢は、引き続き日本にとって最も身近で深刻なリスクだ。
ウクライナ停戦が送る「メッセージ」
ウクライナ紛争が「ロシアの勝利」に近い形で終結した場合、中国はそれを「武力行使も選択肢として有効」というメッセージとして受け取る可能性がある。
日本への影響
- 半導体供給の途絶リスク: 台湾は世界の半導体生産の約60%を担う
- 地理的リスク: 南西諸島は有事に巻き込まれる可能性
- 経済的影響: 日台間の貿易・投資への打撃
世界経済リスクのまとめ

第2章: 日本経済の現状と見通し
世界情勢を踏まえた上で、日本経済の現状を見ていこう。
2-1. 人口減少の加速
日本が直面する最も根本的な問題は、人口減少だ。
人口の現状(2025年12月時点)
| 指標 | 数値 | 備考 |
|---|---|---|
| 総人口 | 1億2,316万人 | 前年同月比59万人減 |
| 減少ペース | 年間約60万人 | 加速傾向 |
| 日本人人口 | 1億1,962万人 | 前年比94万人減 |
| 15歳未満 | 1,358万人 | 過去最低を更新 |
| 65歳以上 | 3,620万人 | 総人口の29.4% |
| 75歳以上 | 2,114万人 | 前年比53万人増 |
| 外国人人口 | 375万人 | 前年比33万人増(+9.6%) |
2025年問題の進行
2025年に団塊の世代(約800万人)が全員75歳以上になり、医療・介護への負担が急増している。
主な影響
- 医療・介護費用の急増(現実化)
- 社会保険料負担の増大
- 労働力不足の深刻化
- 年金制度への圧力
2-2. 金利上昇の継続
日本銀行は、2025年に2度の利上げを実施した。
政策金利の推移
| 時期 | 政策金利 | 備考 |
|---|---|---|
| 2025年1月 | 0.50% | 今年1回目の利上げ |
| 2025年12月 | 0.75% | 30年ぶりの水準 |
| 2026年予測 | 1.00%程度 | 中立金利の下限へ |
出典: 日本経済新聞 日銀利上げ、大和総研
2026年の利上げ見通し
日銀は2026年以降も利上げを継続する方針を示している。
| 予測機関 | 2026年の利上げ予測 |
|---|---|
| 市場コンセンサス | 2026年9月までに1.0%到達 |
| 三井住友DSアセット | 2026年7月に0.25%利上げ |
| 野村證券 | インフレ鈍化で利上げ休止の可能性 |
住宅ローンへの影響
2-3. 株価見通し
2026年の日経平均株価について、主要機関の予測を整理する。
2026年末の予測
| 機関 | 2026年末予測 | 備考 |
|---|---|---|
| 野村證券(メイン) | 55,000円 | 上振れ59,000円、下振れ48,000円 |
| 三井住友DSアセット | 54,500円 | — |
| SBI証券 | 55,000円程度 | PER19倍前提 |
| 市場予想平均 | 58,040円 | Bloomberg調査 |
出典: 野村證券 2026年日本株見通し、三井住友DSアセットマネジメント、IG証券
楽観シナリオ
- 賃上げ継続で個人消費回復
- ウクライナ停戦でリスクオン
- AI・DX投資が生産性向上に貢献
- 日経平均6万円到達
悲観シナリオ
- トランプ関税の追加発動
- 中国経済のさらなる減速
- 金利上昇による株価下押し
- 円高進行で企業業績悪化
- 日経平均4万8,000円割れ
重要: どちらのシナリオも起こりうる。「必ず上がる」と信じて投資するのは危険だ。
2-4. GDP成長率と賃上げ
2026年度GDP成長率予測
| 機関 | 2026年度予測 |
|---|---|
| 政府 | +1.3% |
| 三井住友DSアセット | +0.9% |
| 第一生命経済研究所 | +0.9% |
| 大和総研 | +0.8% |
| 日銀 | +0.7% |
| IMF | +0.6% |
出典: 日本経済新聞 政府見通し、三井住友DSアセットマネジメント、第一生命経済研究所
賃上げと物価
2025年の賃上げ実績を踏まえ、2026年も賃上げ傾向は継続する見通し。
- 物価上昇率: 2%前後で推移
- 賃上げ率: 4〜5%程度を維持
- 実質賃金: プラス圏を維持(ただしばらつきあり)
注意: 大企業と中小企業、正規と非正規で格差がある。「みんなの給料が上がる」わけではない。
第3章: 投資・資産形成の判断基準
世界情勢と日本経済を踏まえ、2026年の投資戦略を考える。
3-1. 2025年の教訓を活かす
2025年は、投資家にとって試練の年だった。
2025年に起きたこと
- トランプ関税発動: 株価乱高下
- 日銀利上げ: 金融環境の変化
- 円安→円高の振れ: 為替リスクの顕在化
この中で、「怖くなって売ってしまった」人と「淡々と積立を続けた」人で、結果が大きく分かれた。
2026年、NISAを続けるべきか
結論: 長期投資なら続ける。ただし2025年の経験を活かして。
- 2025年の乱高下を乗り越えた人: その経験は財産。2026年も同じ姿勢で
- 2025年に狼狽売りした人: 投資額を減らし、「売らなくて済む金額」に調整
- 2025年から始めた人: まだ経験が浅い。無理のない金額で継続
3-2. 積立投資の継続
2026年も積立が有利な理由
- タイミングリスクの分散: 高値掴みを避けられる
- 暴落時の威力: 安く大量に買える
- 継続のしやすさ: 毎月自動で投資
実践ポイント
- 毎月の積立額は「生活に影響しない範囲」で
- 年間投資枠(360万円)を使い切る必要はない
- 「5年後も10年後も続けられる金額」が正解
3-3. 現金比率の考え方
「全額投資」は危険だ。現金を一定割合で持っておくべき理由を説明する。
生活防衛資金は6ヶ月〜1年分
| 状況 | 生活防衛資金の目安 |
|---|---|
| 会社員(安定) | 生活費6ヶ月分 |
| 会社員(不安定な業界) | 生活費9〜12ヶ月分 |
| 自営業・フリーランス | 生活費12ヶ月以上 |
2026年特有のリスクを織り込む
- 関税影響による業績悪化→リストラリスク
- 金利上昇による住宅ローン負担増
- 物価高による生活費増
3-4. 株価暴落時の心構え
2025年の経験を踏まえ、改めて暴落への備えを確認する。
過去の暴落事例
| イベント | 下落率 | 回復までの期間 |
|---|---|---|
| リーマンショック(2008年) | 約50%以上 | 約5〜6年 |
| コロナショック(2020年) | 約30% | 約5ヶ月 |
| 2025年関税ショック | 約15%程度 | 数ヶ月 |
売らない = 最強の戦略
3-5. 2026年のポートフォリオ例
守りの資産配分(リスク低め)
| 資産クラス | 割合 |
|---|---|
| 現金・預金 | 40% |
| 債券(国内・先進国) | 20% |
| 株式(インデックス) | 40% |
攻めの資産配分(リスク高め)
| 資産クラス | 割合 |
|---|---|
| 現金・預金 | 20% |
| 債券 | 10% |
| 株式(インデックス) | 70% |
オルカン vs S&P500 vs 日本株
| 選択肢 | 特徴 |
|---|---|
| オルカン(全世界株式) | 分散性が高い。米国一強が続く確信がない人向け |
| S&P500(米国株式) | 過去のリターンは高い。米国経済への集中投資 |
| 日本株 | 円建てで為替リスクなし。金利上昇局面では注意 |
第4章: キャリア・転職の判断基準
投資と同様に、キャリアについても2026年は慎重な判断が求められる。
4-1. 関税影響下の転職リスク
業績悪化業界に注意
トランプ関税の影響を直接受ける業界は、採用を絞る可能性がある。
| 業界 | 影響 | 転職リスク |
|---|---|---|
| 自動車・部品 | 大 | 高 |
| 機械・設備 | 中〜大 | 中〜高 |
| 鉄鋼・素材 | 中 | 中 |
| IT・DX | 小 | 低 |
| 医療・介護 | なし | 低 |
「売り手市場」の変化
2024〜2025年は人手不足で「売り手市場」だったが、関税影響で一部業界は採用を絞り始めている。
業界選びがより重要になっている。
4-2. 守りのキャリア戦略
不確実な時代には、「守り」を固めることが重要だ。
今の会社で「生存」を固める選択
転職しないという選択も、立派な戦略だ。
- 社内での評価を高める
- 人間関係を良好に保つ
- 関税影響を受けにくい部門への異動を検討
スキルアップは「社内」でもできる
- 新しいプロジェクトに手を挙げる
- 資格取得を会社にサポートしてもらう
- 社内異動で経験を広げる
4-3. 攻めるべき業界・職種
「今の会社に未来がない」場合、攻めるべき領域を示す。
関税影響を受けにくい業界
| 業界 | 理由 |
|---|---|
| IT・エンジニア | DX需要継続、AI活用拡大 |
| 医療・介護 | 高齢化で需要増、関税無関係 |
| 物流 | EC拡大、人手不足継続 |
| インフラ | 景気に左右されにくい |
| 公務員 | 安定性重視なら選択肢 |
AI・DX関連は引き続き需要増
- データ分析
- クラウド
- AI・機械学習
- セキュリティ
これらのIT・DX領域に「業界知識ゼロから」入るには、独学だけでは時間がかかります。働きながら4年で大卒(情報系学位)まで取れるフルオンラインの選択肢を最初に把握しておくと、スキル投資の選択肢が広がります。私自身も自衛隊在籍中にIT総合学部に入学し、4年で卒業して現職DX推進担当に到達しました。
▶ ソフトバンクグループによるフルオンライン大学【サイバー大学】 公式サイトを見る![]()
4-4. 副業で「保険」をかける
本業だけに依存するのはリスクだ。副業で「保険」をかけよう。
月3万円の副業が持つ意味
月3万円 × 12ヶ月 = 年間36万円
これだけで、年間の生活費1ヶ月分以上をカバーできる。
また、副業で培ったスキルは、転職時のアピール材料にもなる。
景気後退に強い副業
| 副業 | 特徴 |
|---|---|
| ライティング | スキルがあれば案件は途切れにくい |
| プログラミング | 需要は安定 |
| オンライン講師 | 不況時ほど学習需要が高まる |
| コンサルティング | 専門性があれば需要あり |
第5章: 2026年行動チェックリスト
ここまでの内容を踏まえ、2026年にやるべきことをチェックリストにまとめた。
お金・投資のチェックリスト
| # | チェック項目 | 状態 |
|---|---|---|
| 1 | 生活防衛資金は生活費6ヶ月分以上あるか | □ |
| 2 | NISAの積立設定は無理のない金額か | □ |
| 3 | 2025年の乱高下で売らなかったか(売った人は反省) | □ |
| 4 | 暴落時に買い増しできる現金を確保しているか | □ |
| 5 | 投資先の分散(地域・資産クラス)はできているか | □ |
| 6 | 金利上昇による住宅ローン負担増を把握しているか | □ |
キャリア・仕事のチェックリスト
| # | チェック項目 | 状態 |
|---|---|---|
| 1 | 今の会社・業界は関税影響を受けるか把握しているか | □ |
| 2 | 転職市場での自分の価値を把握しているか | □ |
| 3 | 副業で月1万円でも稼ぐ手段を持っているか | □ |
| 4 | 社内での評価・人間関係は良好か | □ |
| 5 | 2026年に取得したい資格・スキルを決めているか | □ |
| 6 | AI・DXスキルの習得を始めているか | □ |
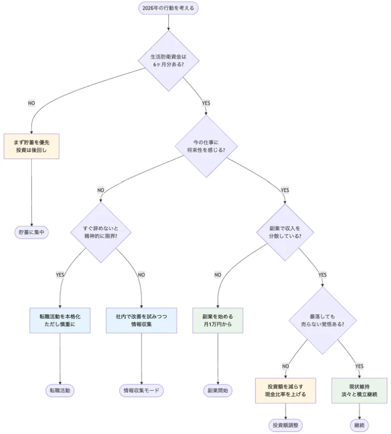
2026年行動判断フロー

まとめ: 2025年の教訓を活かす「生存戦略」
2026年は、2025年に顕在化したリスクが継続する年だ。
- トランプ関税の影響継続
- 中国経済の減速
- ウクライナ停戦交渉の不透明さ
- 日銀の利上げ継続と金利正常化
これらのリスクが存在する中で、2025年の経験を活かせるかどうかが勝負だ。
3つの行動指針
1. 投資は続ける、ただし2025年の教訓を忘れない
- NISAの積立は継続
- 2025年に狼狽売りした人は投資額を見直す
- 暴落しても売らない覚悟を持つ
2. キャリアは業界選びがより重要に
- 関税影響を受ける業界は注意
- IT・DX、医療・介護など影響の少ない業界を意識
- 副業で収入源を分散する
3. 最悪のシナリオを想定しておく
- 失業しても半年は暮らせる現金を持つ
- 株価が半分になっても生活に困らない投資額にする
- 金利上昇による住宅ローン負担増を織り込む
最後に
2025年は、多くの「予想されていたリスク」が現実化した年だった。
2026年も、リスクは継続している。しかし、2025年を経験した私たちは、1年前より確実に強くなっている。
リスクを認識し、備えを固めた上で、淡々と行動を続ける。それが、2026年の「生存戦略」だ。
次のアクション
- 今週中に: 2025年の投資行動を振り返る(売ったか、続けたか)
- 今月中に: 生活防衛資金と投資額のバランスを見直す
- 今年中に: 副業で月1万円稼ぐ手段を確立する
- 継続: 業界動向・転職市場の情報収集を習慣化する


コメント